Ritendra Datta
Stories (2)
Filter by community
Want to Write Better Technical Documents?
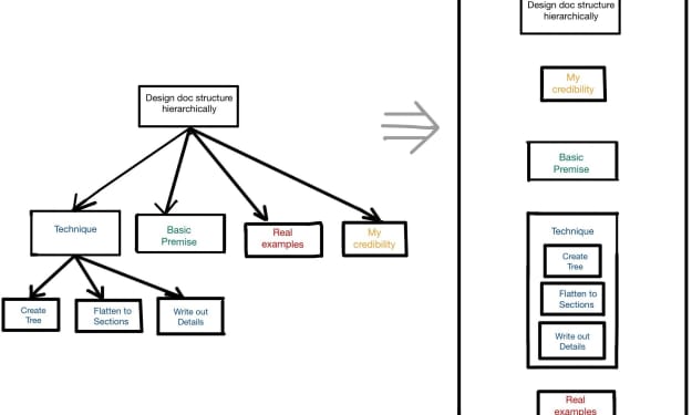
Overview If you are in a technical field, chances are that you read and/or write many technical documents. You may have also read documents that felt, at least in parts, too dense, too confusing, too boring, or just plain irrelevant. Here I present one approach to writing better technical documents, so you don’t be that guy whose writing has these issues. Instead, (1) you write by first designing your doc hierarchically, (2) a large audience gets your idea at a high level, (3) a smaller but critical audience appreciates the details and then advances your work, and (4) profit! If this feels interesting, read on.
By Ritendra Datta6 years ago in Journal
An Illustrated Guide to much better Video Calls
Office work not requiring physical proximity can often be conducted remotely, aided by video calls (VC). While this is a compelling model of future work, the pandemic has accelerated us toward that future. Video Calling being such a key component of remote work, we ought to prepare for and conduct them with as much sincerity and effectiveness as we would for in-person meetings.
By Ritendra Datta6 years ago in Journal

